众所周知,随着科技的不断发展,打印机在日常生活中越来越不可或缺了,现在许多的办公室白领或者是自由工作者都会在家里安装打印机,但是打印机并不是不会出现故障。现在我们就来说说打印机显示脱机怎么办。
打印机显示脱机
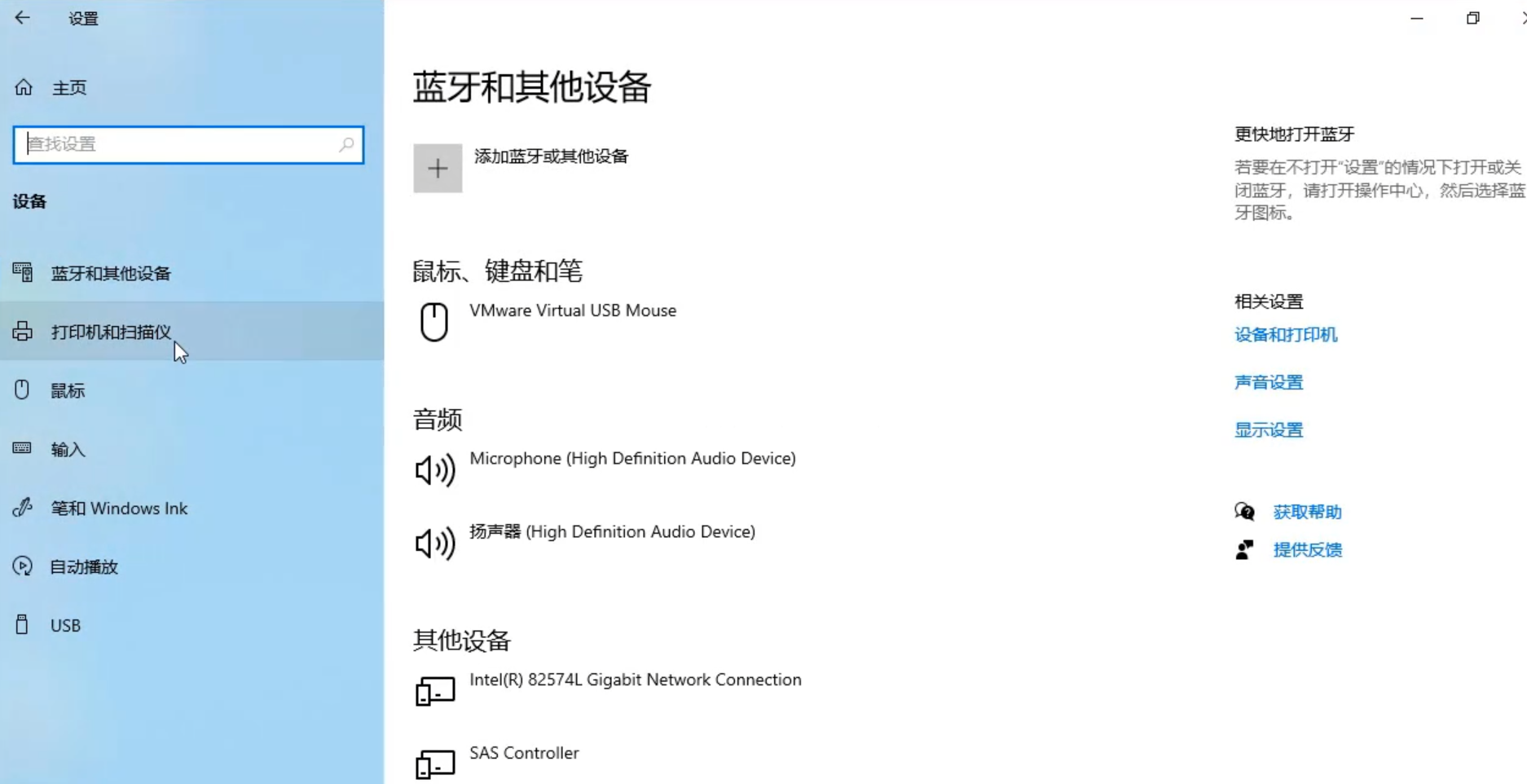
1.首先,点击"开始",选择"设置".

2.接着,点击设备,选择脱机的"打印机".

3.再点击"管理"和"打印机属性".

4.点击"高级",然后点击"新驱动程序".

5.最后,更新驱动后,脱机打印机即可被系统识别.

以上是打印机显示脱机的解决技巧,你学会了吗?
众所周知,随着科技的不断发展,打印机在日常生活中越来越不可或缺了,现在许多的办公室白领或者是自由工作者都会在家里安装打印机,但是打印机并不是不会出现故障。现在我们就来说说打印机显示脱机怎么办。
打印机显示脱机
1.首先,点击"开始",选择"设置".

2.接着,点击设备,选择脱机的"打印机".

3.再点击"管理"和"打印机属性".

4.点击"高级",然后点击"新驱动程序".

5.最后,更新驱动后,脱机打印机即可被系统识别.

以上是打印机显示脱机的解决技巧,你学会了吗?
众所周知,随着科技的不断发展,打印机在日常生活中越来越不可或缺了,现在许多的办公室白领或者是自由工作者都会在家里安装打印机,但是打印机并不是不会出现故障。现在我们就来说说打印机显示脱机怎么办。
打印机显示脱机
1.首先,点击"开始",选择"设置".

2.接着,点击设备,选择脱机的"打印机".

3.再点击"管理"和"打印机属性".

4.点击"高级",然后点击"新驱动程序".

5.最后,更新驱动后,脱机打印机即可被系统识别.

以上是打印机显示脱机的解决技巧,你学会了吗?
粤ICP备19111771号 增值电信业务经营许可证 粤B2-20231006 粤公网安备 44130202001059号
版权所有 © 2012-2020 惠州市早点科技有限公司 保留所有权利