身边很多朋友都有在使用笔记本。但是大部分人都不会用到触摸板来操作光标,防止自己误触,耽误操作,都会把触摸板给关闭。如果你的笔记本触摸板没反应了,请看小编是怎么解决的。百度搜索装机吧官网。

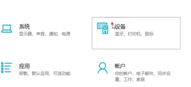
1、在左下角的开始菜单,打开“设置”->“设备”。

2、在左侧选项找到“触摸板”,打开触摸板开关。

3、勾选“连接鼠标时让触摸板保持打开状态”。

4、可以自行调节触摸板敏感度。

以上就是关于笔记本触摸板的各种操作,如果你的触摸板没反应,可能是你把它关闭了。不妨试试小编的方法,希望能帮到你。
身边很多朋友都有在使用笔记本。但是大部分人都不会用到触摸板来操作光标,防止自己误触,耽误操作,都会把触摸板给关闭。如果你的笔记本触摸板没反应了,请看小编是怎么解决的。百度搜索装机吧官网。

1、在左下角的开始菜单,打开“设置”->“设备”。

2、在左侧选项找到“触摸板”,打开触摸板开关。

3、勾选“连接鼠标时让触摸板保持打开状态”。

4、可以自行调节触摸板敏感度。

以上就是关于笔记本触摸板的各种操作,如果你的触摸板没反应,可能是你把它关闭了。不妨试试小编的方法,希望能帮到你。
身边很多朋友都有在使用笔记本。但是大部分人都不会用到触摸板来操作光标,防止自己误触,耽误操作,都会把触摸板给关闭。如果你的笔记本触摸板没反应了,请看小编是怎么解决的。百度搜索装机吧官网。

1、在左下角的开始菜单,打开“设置”->“设备”。

2、在左侧选项找到“触摸板”,打开触摸板开关。

3、勾选“连接鼠标时让触摸板保持打开状态”。

4、可以自行调节触摸板敏感度。

以上就是关于笔记本触摸板的各种操作,如果你的触摸板没反应,可能是你把它关闭了。不妨试试小编的方法,希望能帮到你。
粤ICP备19111771号 增值电信业务经营许可证 粤B2-20231006 粤公网安备 44130202001059号
版权所有 © 2012-2020 惠州市早点科技有限公司 保留所有权利